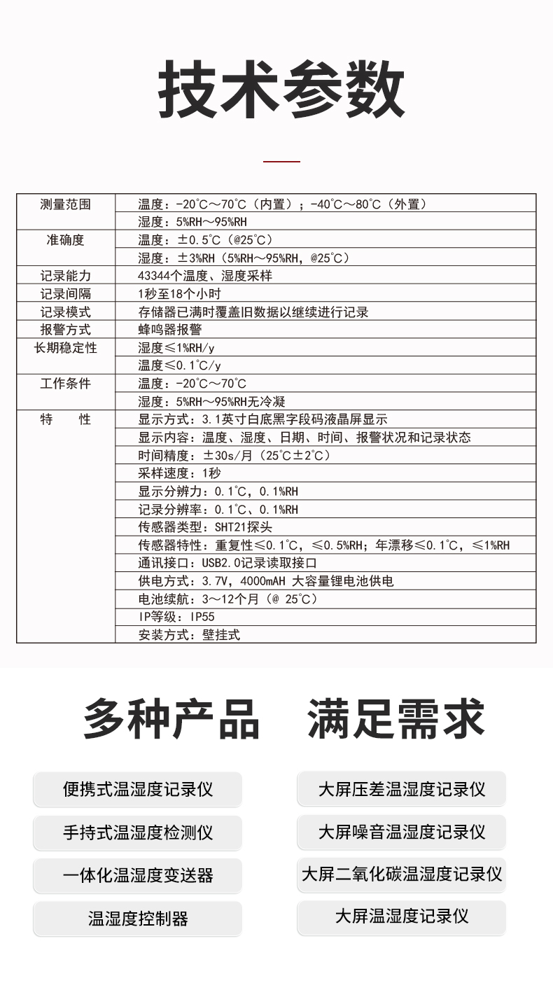
OHR-WS70R系列便攜式溫濕度記錄儀
虹潤公司是專業生產環境監測儀表的國家專精特新“小巨人”企業。生產的便攜式溫濕度記錄儀,具有溫濕度記錄與轉存,手機充電電池,磁吸或壁掛安裝,故障報警提示,配上位機軟件等特點。產品獲得一種手持式低功耗溫濕度檢測儀、無紙記錄儀等2項國家發明專利,主持起草物聯網智能溫度儀表通用技術條件、冷鏈溫度記錄儀等2項國家標準,參與國際5G標準制定,取得便攜式溫濕度記錄儀等3項相關軟件著作權。產品廣泛應用于冷鏈運輸、醫藥冷庫、藥品陰涼柜、實驗室、機房倉庫、養殖孵化、大棚種植等諸多領域。













